首页
网上开户
产业服务
风险管理
仓单服务
合作套保
场外期权交易
基差交易
研究咨询
金瑞研究所
投资咨询
交割服务
交割费用测算
交割业务
交割日历提示
机构金融
资产管理
资管业务公示
新手引导
产品列表
相关公告
量化业务
业务介绍
个人客户
业务办理
掌上营业厅
结算单下载
常见问题
银期转账及出入金
仿真/模拟软件
交易软件相关
期货账户开户相关
掌上营业厅
其他常见问题
常用链接
账户出入金
电话委托
查结算单
表单下载
软件下载
资讯公告
新闻资讯
党建工作
公司新闻
媒体报道
投教活动
金瑞大事记
交易公告
交易提示
重要公告
申报费
程序化交易报备
投资者教育
账户安全温馨提示
廉洁从业专栏
期货专区
期权专栏
期权基础
期权报价
股票期权
关于我们
公司简介
信息披露
基本情况
历史情况
董监高人员信息公示
分支机构
从业人员信息
股东信息
诚信记录信息
居间信息公示
投诉处理流程
组织架构
分支机构
诚聘英才
招聘公示
联系我们
服务热线:400-888-8208
|
友情链接
|
网站地图
|
JRQH.COM.CN
首次加载比较慢,请耐心等待...
返回
内容详情
金瑞期货
Jinrui Futures
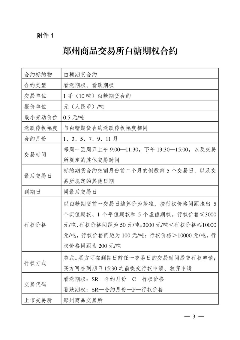
郑州商品交易所白糖期权合约
来源:金瑞期货
阅读:15124
日期:2016-12-27
金瑞客服
金瑞微信公众号
金瑞期货微博
400-888-8208
IPV6
本站已支持ipv6访问
顶部